中山大学管理学院2022年会计硕士(MPAcc)招生简章(招生计划人数待定)
中山大学由孙中山先生创办,有着一百多年办学传统,作为中国教育部直属“双一流”建设高校,通过部省共建,现已经成为一所国内一流、国际知名的现代综合性大学。管理学院成立于1985年,是国内顶尖、国际知名的商学院。作为国内最早成立的专门从事工商管理教育和研究的学院之一,管理学院在国内外享有较高声誉和影响力。2010-2013年,学院先后通过了AMBA、EQUIS、AACSB三大国际认证,是华南第一家、中国内地第二家获得全部三大国际认证的商学院,成功跻身国际一流商学院行列。2018年学院荣获国家教学成果二等奖,2019年被授予“全国教育系统先进集体”称号,2020年经济与商学学科在全球排名中名列前茅。
我院拥有工商管理和管理科学与工程两个一级学科。其中,工商管理为一级学科国家重点学科及广东省重点学科,教育部“双一流”建设学科,在教育部第四轮全国学科评估中排名并列第一(A+),2019年、2020年在“软科中国最好学科排行”中位列全国第一。2021年“软科中国大学专业排名”工商管理类所有专业和专业方向均获评A+。管理科学与工程为广东省重点学科。泰晤士高等教育(Times Higher Education,简称THE)2020年发布的首届中国学科评级中,由我院负责建设的工商管理和管理科学与工程两个一级学科皆获评为A+。
中山大学管理学院MPAcc项目设立于2004年,为全国首批会计硕士专业学位试点院校,会计硕士专业学位教育质量认证首批A级成员单位。管理学院MPAcc项目以在国内外享有盛誉的MBA教育为平台,以学院强大的专业师资为基础,充分利用国内外各种教育资源,致力于培养具有厚实基础与创新精神,理论与实务并重,适应国际竞争环境及不同文化背景,在各类组织中从事管理、会计、审计、财务与投资工作的复合型、应用型、综合型高级人才。
招生人数
管理学院2022年计划面向全国招收会计硕士学位研究生(MPAcc)(招生计划人数待定,请留意后续更新),包括全日制会计硕士(含推免)、非全日制会计硕士两个报考方向。
报考条件
(一)中华人民共和国公民。
(二)拥护中国共产党的领导,遵守中华人民共和国宪法和法律,品德良好。
(三)身体健康状况符合国家和我校规定的体检要求。
(四)考生学业水平必须符合下列条件:
1. 全日制会计硕士报考者须符合下列条件之一:
1.1 国家承认学历的应届本科毕业生(含普通高校、成人高校、普通高校举办的成人高等学历教育应届本科毕业生)及自学考试和网络教育届时可毕业本科生,考生录取当年入学前必须取得国家承认的本科毕业证书,否则录取资格无效。
1.2 具有国家承认的大学本科毕业学历的人员。
1.3 已获硕士或博士学位人员。
2. 非全日制会计硕士报考者须符合下列条件之一:
2.1 具有国家承认的大学本科毕业学历的人员。
2.2 已获硕士或博士学位人员。
(五)在校研究生报考须在报名前征得目前就读学校同意。我校不允许研究生同时拥有两个及以上学籍。
(六)持境外获得的学历学位证书报考者,须通过教育部留学服务中心认证,资格审查时须提交认证报告。
(七)我校学习方式为“非全日制“的招生专业方向只接受报考类别为“定向就业”的考生报考。
考生在申请提前面试和全国联考报名前应认真了解并严格按照报考条件及相关政策要求选择填报志愿,因不符合报考条件及相关政策要求,造成后续不能现场确认、考试、复试或录取的,后果由考生本人承担。
报名时间及方式
(一)考生报名前应仔细核对本人是否符合报考条件,报考资格审查将在报名、复试及录取阶段进行。凡不符合报考条件的考生将被取消报考、复试以及录取等资格。
(二)报名包括网上报名和网上确认(现场确认)两个阶段。所有参加硕士研究生招生考试的考生均须于2021年10月(具体时间以教育部公布为准)登录“中国研究生招生信息网”(http://yz.chsi.com.cn,以下简称“研招网”)浏览报考须知,并按教育部、省级教育招生考试机构、报考点以及报考招生单位的网上公告要求进行网上报名,并在规定时间内在网上或到报考点指定地点现场核对并确认网上报名信息、缴费和采集本人图像等相关电子信息,逾期不再补办。网上报名及中山大学报名点网上确认(现场确认)具体办法及要求将于报名工作开始前在中山大学研究生招生网上公布(http://graduate.sysu.edu.cn/zsw/)。
考生报名时须签署《考生诚信考试承诺书》并遵守相关约定及要求。
具有推荐免试资格的考生,须在国家规定时间内登录“全国推荐优秀应届本科毕业生免试攻读研究生信息公开暨管理服务系统”(网址:http://yz.chsi.com.cn/tm)填报志愿并参加复试,具体以教育部公布为准。
(三)报名期间,考生可自行修改网报信息或重新填报报名信息,但一位考生只能保留一条有效报名信息。逾期不再补报,也不得修改报名信息。考生报名时只填报一个招生单位的一个专业。待考试结束,教育部公布考生进入复试的初试成绩基本要求后,考生可通过“研招网”调剂服务系统了解招生单位的调剂办法、计划余额等信息,并按相关规定填报调剂志愿。
(四)考生要准确填写本人所受奖惩情况,特别是要如实填写在参加普通和成人高等学校招生考试、全国硕士研究生招生考试、高等教育自学考试等国家教育考试过程中因违纪、作弊所受处罚情况。对弄虚作假者,将按照《国家教育考试违规处理办法》《普通高等学校招生违规行为处理暂行办法》严肃处理。
(五)考生应选择工作或户口所在地省级教育招生考试机构指定的报考点办理网上报名和网上确认(现场确认)手续,具体要求请查阅各报考点公告。
(六)报名系统在报名期间将对考生学历(学籍)信息进行网上校验,考生可上网查看学历(学籍)校验结果,也可在报名前或报名期间自行登录“中国高等教育学生信息网“(网址:http://www.chsi.com.cn)查询本人学历(学籍)信息。未能通过学历(学籍)网上校验的考生应在招生单位规定时间内完成学历(学籍)核验。自2018年7月1日起,凡2002年(毕业时间)起已在高校学生学历信息管理系统相关数据库中注册的高等教育学历证书,全部实行电子认证;对于2002年以前的高等教育学历证书,以及2002年之后未在高校学生学历信息管理系统相关数据库中注册的高等教育学历证书,可进行书面认证。办理学籍、学历验证书面报告约需时2个月,请考生尽早办理。
(七)考生应当认真了解并严格按照报考条件及相关政策要求选择填报志愿。因不符合报考条件及相关政策要求,造成后续不能网上确认(现场确认)、考试、复试或录取的,后果由考生本人承担。
(八)考生应按要求准确填写个人网上报名信息并提供真实材料。考生因网报信息填写错误、填报虚假信息而造成不能参加考试、复试或录取的,后果由考生本人承担。
初试科目及时间地点
会计硕士(MPAcc)初试科目为199-管理类联考综合能力、204-英语二。满分分别为200分、100分。命题工作由教育部考试中心统一组织,考试大纲由教育部考试中心统一编制或教育部指定相关机构组织编制。
初试时间:2021年12月下旬(具体时间以教育部公布为准)。
初试地点:考生须根据教育部、各省级招办、报名点的规定选择报名点,初试考场由考生网报时选定的报名点安排。
考生应当在指定时间内凭网报用户名和密码登录“研招网”自行下载打印《准考证》。《准考证》使用 A4 幅面白纸打印,正、反两面在使用期间不得涂改或书写。考生凭下载打印的《准考证》及有效居民身份证参加初试和复试。
复试和体检
(一)复试内容包括专业能力考核、英语能力测试、综合能力面试、思想政治理论考试等。其中,思想政治理论科目由学校自命题,将在全国管理类联考之后进行,成绩不合格者不予录取,考试成绩计入复试总成绩。有关思想政治理论考试的时间及说明请见中山大学研究生招生网及管理学院MPAcc项目网站的通知。
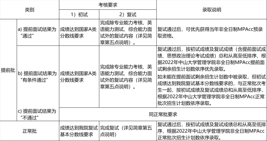
(二)所有考生必须参加复试,未参加复试或复试不合格的考生不予录取。已在提前面试中获得“通过”、“有条件通过”的考生,须完成除专业能力考核、英语能力测试、综合能力面试外的复试内容;未参加提前面试、未在提前面试中获得“通过”或“有条件通过”的考生,须完成全部复试内容。复试时间、地点待定(时间为每年3-4月份,具体以学院公布的复试录取方案为准)。
(三)所有考生在参加复试时须携带本人第二代居民身份证,最后学历、学位证书原件及复印件(应届本科毕业生须携带学生证原件及复印件),学历(学籍)认证报告原件及复印件,本科阶段学习成绩单原件等材料备查,上述证件的复印件及本科阶段学习成绩单原件,于复试时交由管理学院MBA教育中心(含MPAcc、MAud)存档。未获得学位者可不提交学位证书。学历(学籍)信息核验有问题的考生,须在规定时间内完成学历(学籍)核验。
(四)特殊类考生初试总分政策严格按照国家相关规定执行。
(五)所有拟录取的考生,须于拟录取后在中山大学指定的医院进行体检,体检时间另行通知。体检标准参照教育部、原卫生部、中国残联印发的《普通高等学校招生体检工作指导意见》(教学〔2003〕3号)要求,按照《教育部办公厅 卫生部办公厅关于普通高等学校招生学生入学身体检查取消乙肝项目检测有关问题的通知》(教学厅〔2010〕2号)规定,结合我校相关规定执行。
录取方法
根据考生的初试成绩、复试成绩,并结合考生申请材料真实性复查、现实表现复审情况以及体检结果,择优录取。
我院非全日制方向施行“提前批”和“正常批”招生。符合报考条件的非全日制方向考生可申请参加提前面试,该成绩仅招生当年有效,详情请参阅提前面试安排。
以上各类别最终录取人数可能因考试成绩、上线人数等因素影响与原计划有所出入,上线生源不足的类别,未使用完的招生计划将按照“通过→有条件通过→正常批”的次序使用。
招生类别及相关说明
(一)2022年管理学院会计专业学位硕士招收非定向就业和定向就业(不含国家专项计划)两个类别的硕士研究生。定向就业硕士研究生不转档案、户口、组织关系和工资关系。
(二)在读期间不能申请硕博连读,不能申请转专业、领域或方向。
学习方式和学费
(一)硕士研究生均须缴纳学费,具体学费标准可在中山大学财务处网页查阅(http://home3.sysu.edu.cn/finance/)。保留入学资格硕士研究生按录取当年学费标准缴纳学费,修业年限以入学当年规定为准。
(二)在读期间,非定向就业全日制硕士研究生住宿费按学校研究生住宿费标准收缴,其他费用自理;定向就业硕士研究生在读期间我校不负责安排住宿,食、宿、交通等费用自理。
(三)录取为非定向就业的考生,入学前须将档案关系迁入我校,毕业时纳入国家就业派遣,按学生本人与用人单位双向选择的办法就业;录取为定向就业的硕士研究生在被录取前须与我校、用人单位分别签订合同,档案关系不能转入我校,毕业时不纳入国家就业派遣。
奖助金和奖学金
(一)非定向就业的全日制硕士研究生可申请“中山大学硕士研究生奖助金”(包括国家助学金、学业奖学金和学业助学金),符合条件的硕士研究生还可申请硕士研究生国家奖学金、学院及企业、社会团体和个人设立的各类奖助学金。定向就业的非全日制硕士研究生不能申请“中山大学硕士研究生奖助金”、国家奖学金,能否申请学院及企业、社会团体和个人设立的各类奖助学金,由设奖单位公布的评选办法确定。硕士研究生奖助金实行动态管理,每年评定一次。具体评审办法参见中山大学研究生奖助金管理相关规定。
(二)符合申请条件的MPAcc学生可向学院申请奖学金。奖学金受当年学校和学院整体分配情况,及企业设置奖学金的协议变化而变化。具体信息请以管理学院MPAcc项目网页更新为准。
学位授予
全日制和非全日制硕士研究生实行相同的考试招生政策和培养标准,凡学完所规定的全部课程,考试成绩合格,修满规定学分,完成硕士学位论文并通过答辩者,由中山大学颁发相应的、注明学习方式的硕士研究生毕业证书,授予会计硕士学位。
全日制和非全日制研究生,其学历学位证书具有同等法律地位和相同效力。
联系方式
(一)中山大学管理学院MPAcc招生咨询电话:
020-84115585,020-84113622
地址:广东省广州市新港西路135号中山大学管理学院善衡堂S135室(510275)
中山大学管理学院MPAcc项目网站:
http://mpacc.bus.sysu.edu.cn/
(二)中山大学研究生院招生办电话:
020-84113696,020-84111686
中山大学研究生招生办网址:
http://graduate.sysu.edu.cn/zsw/
声明
中山大学管理学院MPAcc招生工作是在中山大学研究生院、中山大学研究生招生工作领导小组以及中山大学管理学院招生工作领导小组指导和监督下,按照教育部全国硕士研究生招生工作管理相关规定,由中山大学管理学院MBA教育中心(含MPAcc、MAud)独立完成,未与任何机构合作,也从未委托任何机构举办相关培训。招生过程中所有环节均以教育部及中山大学最新文件要求为准。
中山大学管理学院
2021年7月






