《管理学季刊》:坚定期刊创业初心 助力学术共同体发展
《管理学季刊》(以下简称《季刊》)是由中山大学管理学院资助出版的管理学专业学术期刊,原名《中大管理研究》。2015年,创刊联席主编李新春教授联合海内外一批志同道合的前沿学者组成编委会,力求打造一个战略、创业创新与组织管理领域的一流中文学术期刊,推动战略、创业创新及组织管理领域学术共同体的发展,提出以聚焦战略(Focused Strategy)、专业化和国际化编委团队(Professional & International Team)、严谨的评审流程(Rigorous Review Process)和发展导向的评审文化(Developmental Culture)作为追求目标和使命的“四大支柱”。在首届编委会的共同努力下,2017年1月《季刊》入选《中文社会科学引文(CSSCI)来源期刊及集刊(2017-2018)目录》。
2019年上任的第二任编委会,在联席主编张玉利、李海洋和井润田等教授的带领下,进一步推进《季刊》办刊质量的提升,2020年8月《季刊》作为唯一没有ISSN编号的期刊入选《FMS管理科学高质量期刊推荐列表》。
创刊四年多以来,《季刊》坚持追求高质量,严格采用双盲的评审流程,邀请管理领域名家提供前瞻性的专稿,吸引年轻学者发表创新性成果,举办学术活动促进编辑、评审人和作者的交流,紧跟学科发展态势、精选特定主题由相关专业领域带头人策划特刊,这些举措在管理学界引起了广泛关注,产生了重大的影响,提高了本刊的质量声誉和影响力。同时,季刊微信公众号已有十万多海内外学者关注,成为国内关注度最高的管理类学术公众号之一,深受关注者的好评。
《季刊》在探索中开创了一系列特色栏目和品牌活动,包括:
名家专栏和特色栏目
“名家专栏”是《季刊》具有思想性和引领性的特色栏目。《季刊》邀请了一系列在海外享有较高学术声誉的作者撰文,或做学术历程回顾,或做理论源流梳理,或做前沿研究前瞻,从大家的视角给后来者以指引和启发。同时组织了关注相关领域的一组学者撰写对话文章,进一步激发和丰富理论对话。
名家专栏文章列表
自2019年第2期开始,《季刊》与国家自然科学基金委管理科学部合作,联合推出“国家自然科学基金项目优秀研究成果述评与展望”特色栏目,邀请承担国家自然科学基金项目的国内学者对项目研究的优秀成果进行回顾总结,给更多承担基金项目研究的学者提供启发。目前已成功推出三篇文章。
“国家自然科学基金项目优秀研究成果述评与展望”栏目文章列表
品牌学术活动
《季刊》以推动中国管理学和战略、创业创新等领域的学术发展为己任,积极搭建学术交流平台,创造作者与编辑、评审人对话的机会,先后成功创办了“编辑、评审人与作者面对面”交流,《管理学季刊》国际学术论坛,《管理学季刊》主编论坛等不同侧重的活动,并努力将它们打造成为《季刊》的特色品牌活动。
2019年7月4-6日《管理学季刊》国际学术论坛“中国企业的可持续成长”
2020年7月25日“与主编、评审人面对面”——《管理学季刊》论文写作与评审学术交流会
2020年10月11日《管理学季刊》主编论坛——“与顶级期刊主编对话:新形势下中国管理的研究与发表”
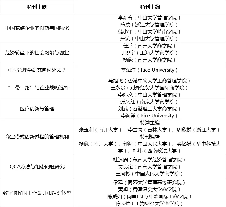
专题特刊
为汇集特定领域的最新研究成果,发挥整体冲击力,增加影响力。《季刊》瞄准学科发展前沿、针对重大科学和实践问题、特邀相关领域的学术带头人策划了八期特刊,举办特刊论文工作坊,邀请专家与作者共同对论文修改进行深入探讨。
特刊策划情况

“商业模式创新过程的管理机制”特刊论文研讨会于2019年12月29日举行






