喜讯丨我院多篇论文获第十五届(2020)中国管理学年会优秀论文奖
2020年12月12至13日,第十五届(2020)中国管理学年会于线上成功举办。本次年会以“危机时代的治理与管理创新”为主题,汇聚了国内外管理学界顶级专家学者、政府及业界专家,线上参会人数达10000余人。面对当今世界存在的种种不确定性风险和危机,此次会议力图“以创新超越危机”、邀请国内外管理学界专家学者探讨政府、社会及企业管理的新模式,对征集到的592篇学术论文进行了评奖,我院师生3篇论文获评优秀论文奖,在众多参会商学院中名列前茅。
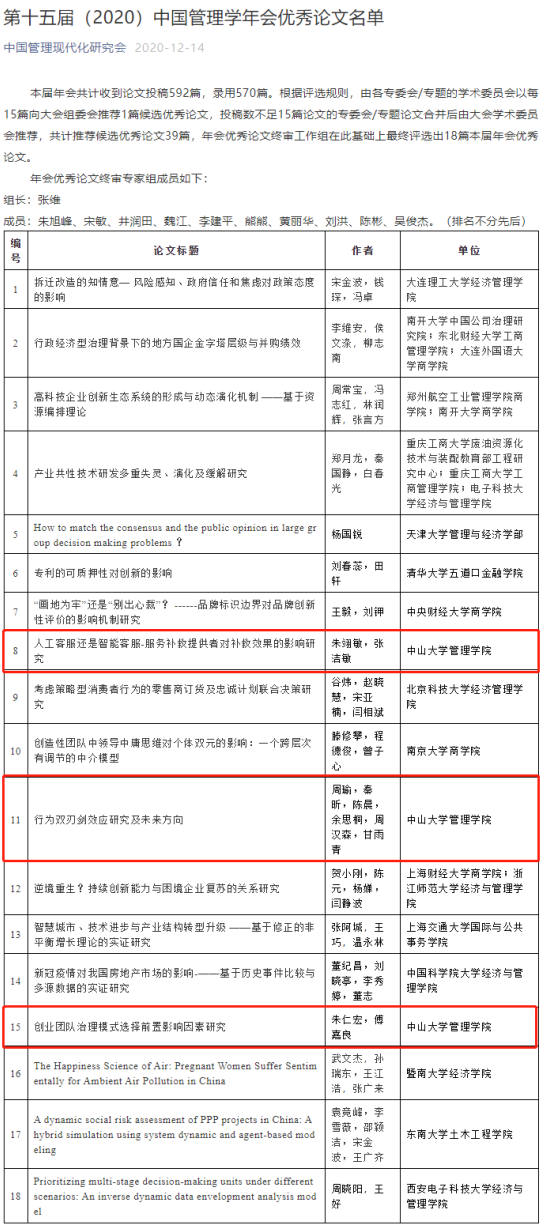
朱仁宏副教授与硕士研究生傅嘉良合作的论文《创业团队治理模式选择前置影响因素研究》,朱翊敏副教授与博士研究生张洁敏合作的论文《人工客服还是智能客服-服务补救提供者对补救效果的影响研究》,秦昕教授与硕士研究生周瑜、特聘副研究员陈晨、本科生余思桐、周汉森、甘雨青合作的论文《行为双刃剑效应研究及未来方向》脱颖而出,均获评第十五届(2020)中国管理学年会优秀论文奖。
■ ■ ■
朱仁宏副教授与硕士研究生傅嘉良合作的论文《创业团队治理模式选择前置影响因素研究》从人力资本视角出发,探究创业团队契约治理和关系治理的前置影响因素及其内在理论机制。实证结果显示,既有关系对关系治理有显著正向影响,而先前合伙经验对契约治理和关系治理均有正向影响。该研究不仅拓展了创业团队治理理论,也为实践中创业团队签署和实施股东协议与公司章程提供实务性的借鉴意义。
■ ■ ■
朱翊敏副教授与博士研究生张洁敏合作的论文《人工客服还是智能客服-服务补救提供者对补救效果的影响研究》比较了智能客服与人工客服对补救效果的影响,发现相比人工客服补救,智能客服补救会引起更低的感知公平,从而导致更差的补救效果。该研究从服务补救提供者出发,探究智能客服与人工客服补救的效果及其心理、调节机制,丰富了服务补救与智能客服方面的理论研究,为企业正确运用智能客服补救策略提供了管理启示。
■ ■ ■
秦昕教授与硕士研究生周瑜、特聘副研究员陈晨、本科生余思桐、周汉森、甘雨青合作的论文《行为双刃剑效应研究及未来方向》按行为性质(积极行为 vs. 消极行为)和作用层次(个体间层次 vs. 个体内层次)两个维度系统梳理了现有行为双刃剑效应文献;介绍了相关重要理论;并针对性地提出未来行为双刃剑效应研究的可能方向,以使辩证思维在行为研究中进一步发展并成为一种新常态。
中国管理学年会是中国管理学领域规模最大、层次最高的综合性学术会议之一。据悉,本次年会由中国管理现代化研究会(以下简称“研究会”)、复旦管理学奖励基金会(以下简称“基金会”)主办,四川大学商学院承办,四川省系统工程学会等6个单位共同协办,共吸引了592篇论文投稿,经组委会严格审查评选,最终评选出18篇年会优秀论文。我院师生研究团队从实际问题出发、凭借杰出的创新性思维及高度的时代责任感在该年会斩获多项优秀论文奖,是对我院科研实力的肯定,更体现了我院科研育人的良好成效,将激励我院师生在探索新时代管理实践的道路上不断前行。
第十五届(2020)中国管理学年会优秀论文名单如下:






